体育投注平台

报读指南

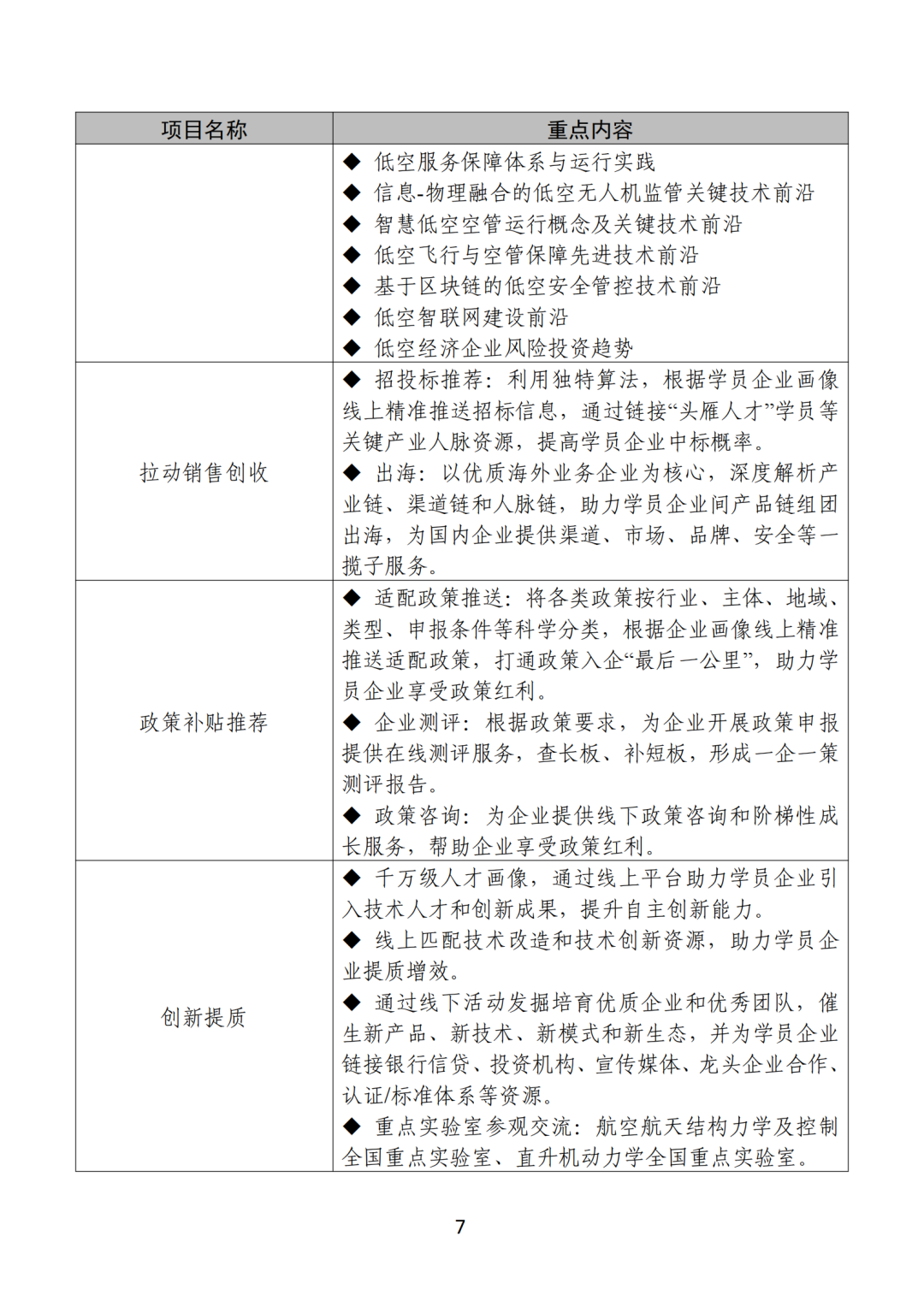
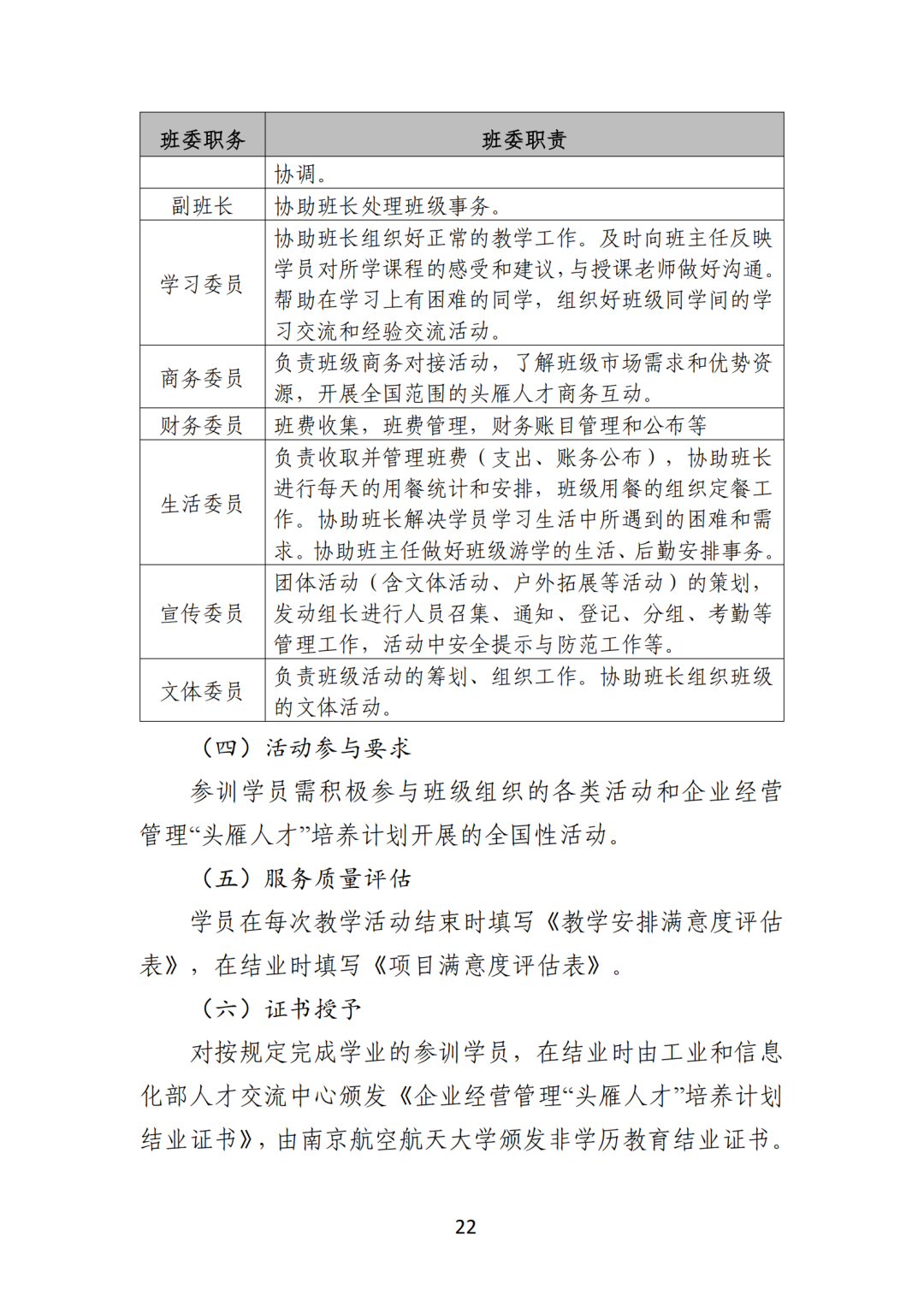
招生简章 | 企业经营管理“头雁人才”培养计划 2024年度低空经济(低空智联网)产业及应用研修班学员选拔培养方案

时间:2024-12-03作者:韩茜 审核:周志鹏 来源:体育投注平台 点击:217

体育投注平台 地址:江苏省南京市江宁区将军大道29号

邮政编码:211106

版权信息:体育投注平台推荐 - 2026全球最佳水位 - 足球/篮球/滚球 ALL RIGHTS RESERVED 苏ICP备05070685号